客户服务热线
0717-6265828
首页
关于我们
公司简介
组织机构
发展历程
荣誉墙
新闻资讯
点盛要闻
子公司动态
政策动向
通知公告
业务指南
安置房建设
城市道路建设
基础设施建设
房屋出租
物业管理
采招公告
询价公告
成交公告
项目案例
安置房建设
道路建设
基础设施
房屋出租
物业管理
企业文化
文明创建
文化展示
员工风采
党的建设
党建工作
联系我们
首页
业务领域
采招公告
图片新闻
最新动态
点军佳和家园棚户区一期改造项
点军湖景名苑棚户区安置房改造
点军佳和家园棚户区一期改造项
点军湖景名苑棚户区安置房改造
宜昌市点军区建筑垃圾处置循环
相关内容
点军佳和家园棚户区一期改造项
点军湖景名苑棚户区安置房改造
点军区户外运动体育公园项目可
电动自行车充电桩安装项目竞争
点军五龙阳光安置房A栋-M栋
分享内容
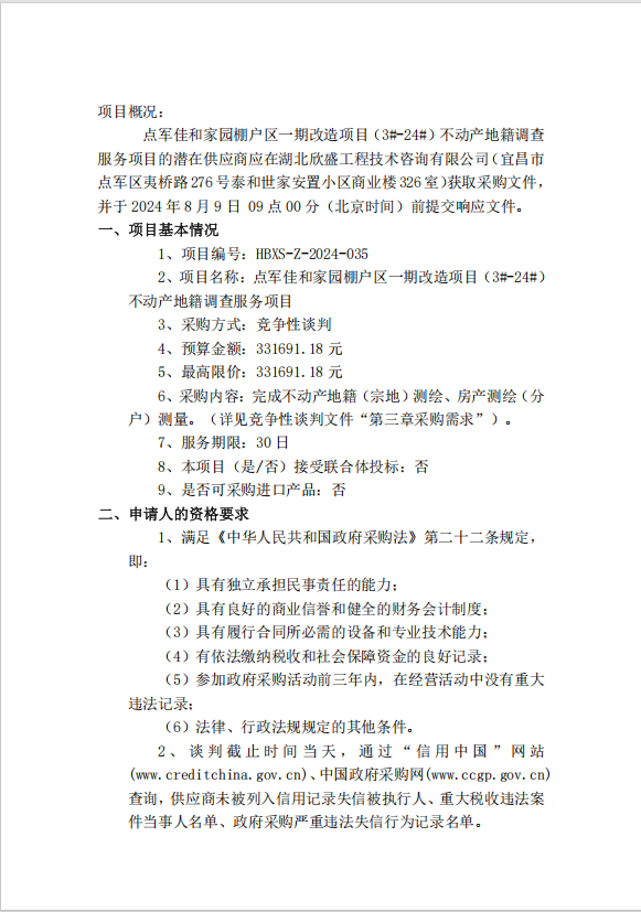
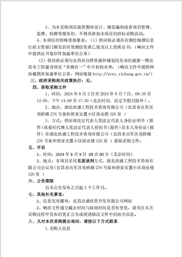
点军佳和家园棚户区一期改造项目(3#-24#)不动产地籍调查服务项目谈判公告
发布时间:2024/8/1 来源:宜昌点盛投资开发有限公司 访问:4545